
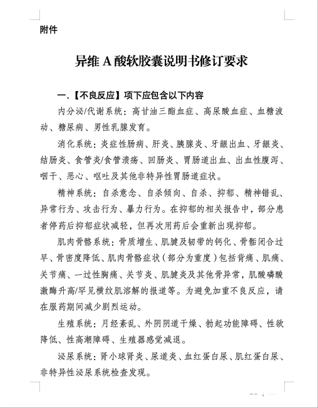
祛痘神药存抑郁和自裁意念等精神风险 年销超4亿药品引争议!国度药监局最近发布公告,对一款名为异维A酸软胶囊的网红“祛痘神药”讲明书进行调处校正。校正后的讲明书明确指出了该药物可能引起的内分泌、消化、精神、生殖等数十项反作用,并在端庄事项中相配提到,异维A酸可能引起精神系统格外和性功能拦阻。

异维A酸自1982年起已在临床使用近44年,主要用于调整重度难治性结节性痤疮。说明米内网数据,2024年在中国三大终局六大商场的销售额逾越4亿元,成为抗痤疮制剂化药中的杰出人物。寒假时分是学生聚会调整痤疮的岑岭期,南边医科大学中西医联结病院皮肤医学中心门诊已迎来第一波青少年痤疮就诊潮。中心主任邓燕教悔暗意,不少家长带着孩子前来权衡,大批担忧药物对改日的影响及是否还能不息使用。

王密(假名)服用异维A酸半年后,情谊变得低垂且轻浮易怒,但她并未将这些变化与药物关系起来。异维A酸俗称“EVA”,频年来在国内外交平台上被平庸保举,天然当作处方药,但由于我国痤疮患者基数深广,其年销售额已逾越10亿元。

国度药监局条款扫数异维A酸软胶囊讲明书必须增多警示语,明确不良反馈项应包含多项反作用辅导,并修改了两条端庄事项:若出现抑郁、躁动、精神格外等情况,患者应立即停药并关系大夫;已有论述指出该药物可能引起性功能拦阻,包括勃起功能拦阻、性欲缩短等症状,个别患者停药后症状仍长久存在,可能需要专业调整。
关于这次校正,临床大夫观点不一。邓燕教悔提议,针对痤疮还有其他安全的调整样子,无谓冒险使用异维A酸。谢碧波主任则以为,讲明书中所刻画的严重精神或性功能不良反馈发生率并不高,ag最新官网属于荒凉个例。讲明书校正更多是为了确保医患两边充分知情。

本体上,异维A酸的严重反作用争议自其上市以来一直存在。好意思国FDA在1982年至2000年间收到394例抑郁症论述和37例自裁事件;加拿大卫生部在1983年至2003年间收到56例关系精神不良事件论述。性功能拦阻方面,英国MHRA论述走漏,1985年至2017年共收到14例性功能拦阻病例论述;澳大利亚TGA终了2025年1月28日收到24例关系事件论述。

在我国,也有关系反作用个案报谈。举例,2008年江苏宿迁别称23岁男大夫因长久服用异维A酸胶丸调整痤疮后跳楼身一火,其父母将药厂告上法庭并获取补偿。2019年,一篇论文先容了一例因使用异维A酸软胶囊导致勃起功能拦阻和性欲减退的病例。
由于衰退长久、大限制的流行病学数据和临床计议,异维A酸的反作用风险在一定进度上被淡薄。在外交平台上,患者魄力南北极分化,有些东谈主惦念反作用不敢吃药,有些东谈主则暗意莫得格外反馈。
痤疮影响民众逾越9.4%的东谈主口,在我国发病率约为8.1%,有逾越95%的东谈主在不同阶段出现过痤疮问题。异维A酸软胶囊常被视为“祛痘终极时期”,但阔绰征象严重。某电商平台走漏,异维A酸无需处方即可购买,挑剔区多为青少年用户。
内行共鸣是,异维A酸能用但不可安谧用。关于青少年痤疮患者,应优先赞助饮食与作息,并探讨外用药物等更安全的调整样子。本次讲明书校正仅针对口服胶囊,而异维A酸外用制剂在大夫指点下模范使用,安全性相对较高。
这次国度药监局对异维A酸讲明书的严格校正,不仅补皆了药品安全信息,也提醒咱们在追求光洁皮肤的同期,必须正视潜在的健康代价。



